
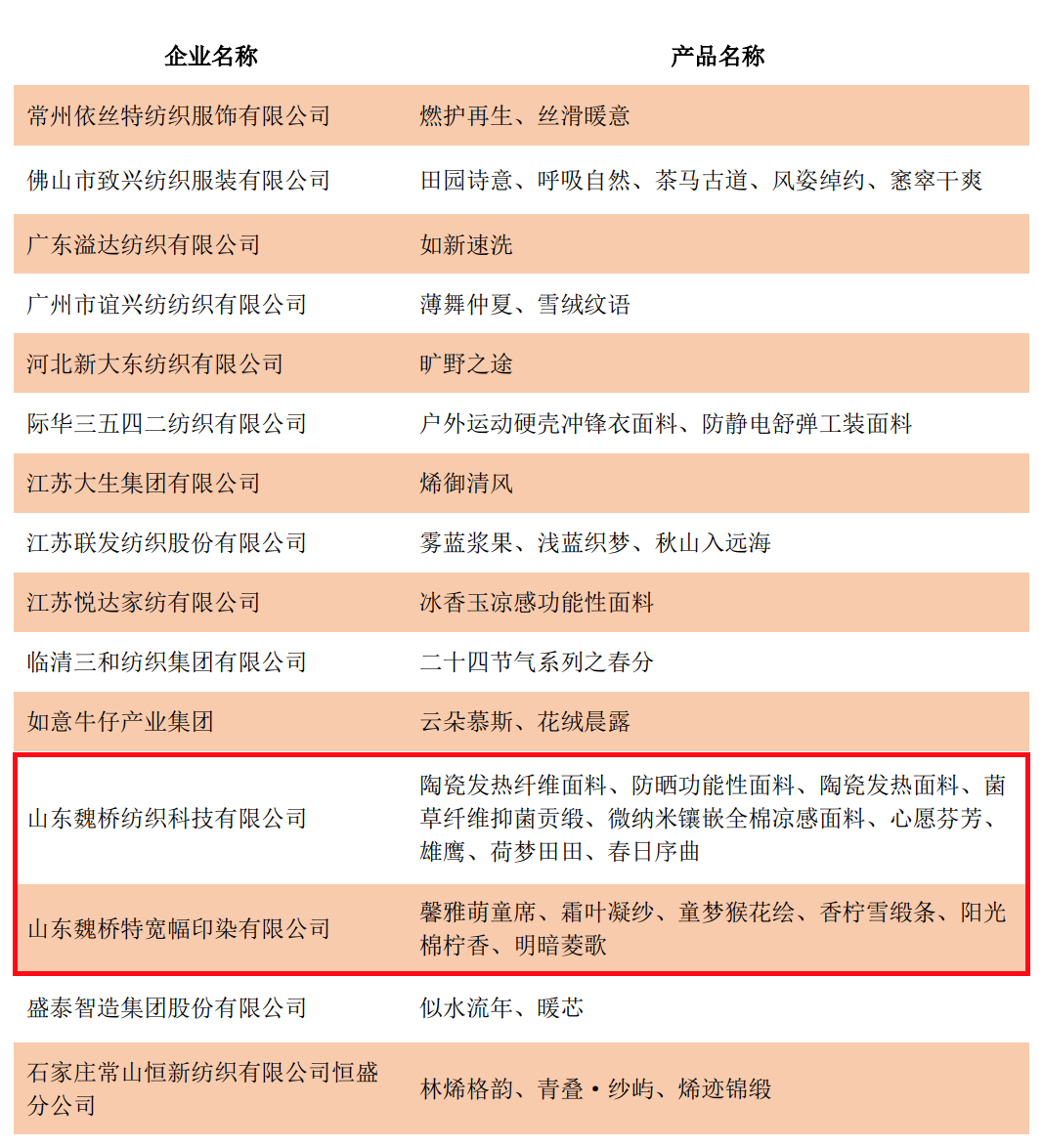
日前,中国棉纺织行业协会发布了《2025年度中国棉织行业创新产品目录》。我集团旗下山东魏桥纺织科技有限公司、山东魏桥特宽幅印染有限公司合计58款产品入选“绿色环保类”“功能科技类”“舒适健康类”“时尚文化类”“匠心创意类”五大品类创新产品,彰显卓越创新力。

魏桥纺织研发创意成果展厅一隅
近年来,我集团持续加大研发投入,在纺织板块关键技术攻关与产品迭代升级上取得显著进展,开发出一系列兼具环保性与功能性的新型面料,广泛应用于高端服饰与家居领域,获得市场高度认可。这次入选产品涵盖的范围非常广泛,包括无水上色技术、数字彩色像景技术、全棉超柔技术、再生纤维素纤维高支纯纺技术、纳米技术全棉功能产品,以及纳米陶瓷发热材质、新型仿棉防晒、新型柔软聚酯、生物基弹性短纤维、高吸湿腈纶等功能性、环保型新材料应用开发,此外还有植物染、数码印花等新型染整技术应用,充分展现我集团在绿色制造与科技融合上的领先优势。未来,将持续优化创新体系,强化基础研发与市场应用的双向联动,推动技术成果向产品价值高效转化,不断提升产业链协同创新能力,以更优质的产品满足消费者对美好生活的期待。
中国棉纺织行业协会在公布通知中指出,为深入实施创新驱动发展战略,加快建设纺织现代化产业体系,发展棉织行业新质生产力,协会继续响应工信部、商务部的“纺织服装优供给促升级活动”,在行业内组织开展了2025年度中国棉织行业创新产品征集交流活动。希望广大棉纺织企业坚持以科技创新引领产业创新,以高质量供给引领需求、创造需求,进一步推动棉纺织行业高质量发展。
]article_adlist-->2025年度中国棉织行业创新产品目录
]article_adlist-->绿色环保类

功能科技类

舒适健康类

时尚文化类

匠心创意类

备注:以上均按企业名称首字母排序
来源:中棉行协
编辑:张现攀

要闻回顾
]article_adlist-->张波董事长获颁香港城市大学荣誉院士衔 ]article_adlist-->山东宏桥荣膺“第十一届资产证券化与债券·介甫奖——优秀债券发行人”奖项 ]article_adlist-->山东宏顺循环科技有限公司入选“2025年度山东省绿色工厂”
海量资讯、精准解读,尽在新浪财经APP
诚信双盈提示:文章来自网络,不代表本站观点。